米兰电竞,米兰(中国)官网
|
加入收藏
主动公开
Open Menu
米兰电竞,米兰(中国)
党务公开
米兰电竞,米兰(中国)公开制度
米兰电竞,米兰(中国)公开清单
米兰电竞,米兰(中国)公开指南
依申请公开
米兰电竞,米兰(中国)公开年度报告
米兰电竞,米兰(中国)报送入口
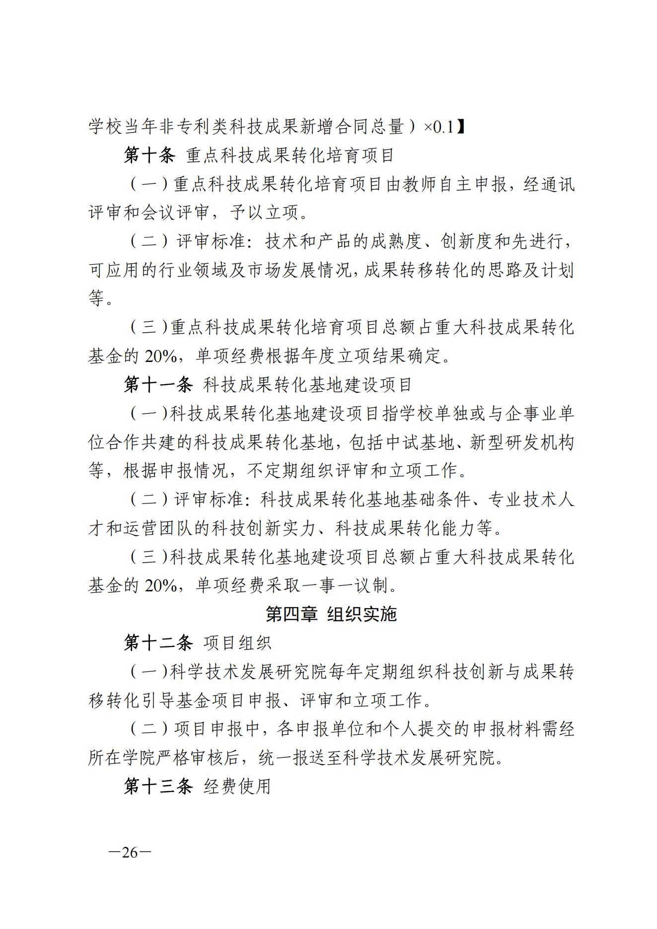
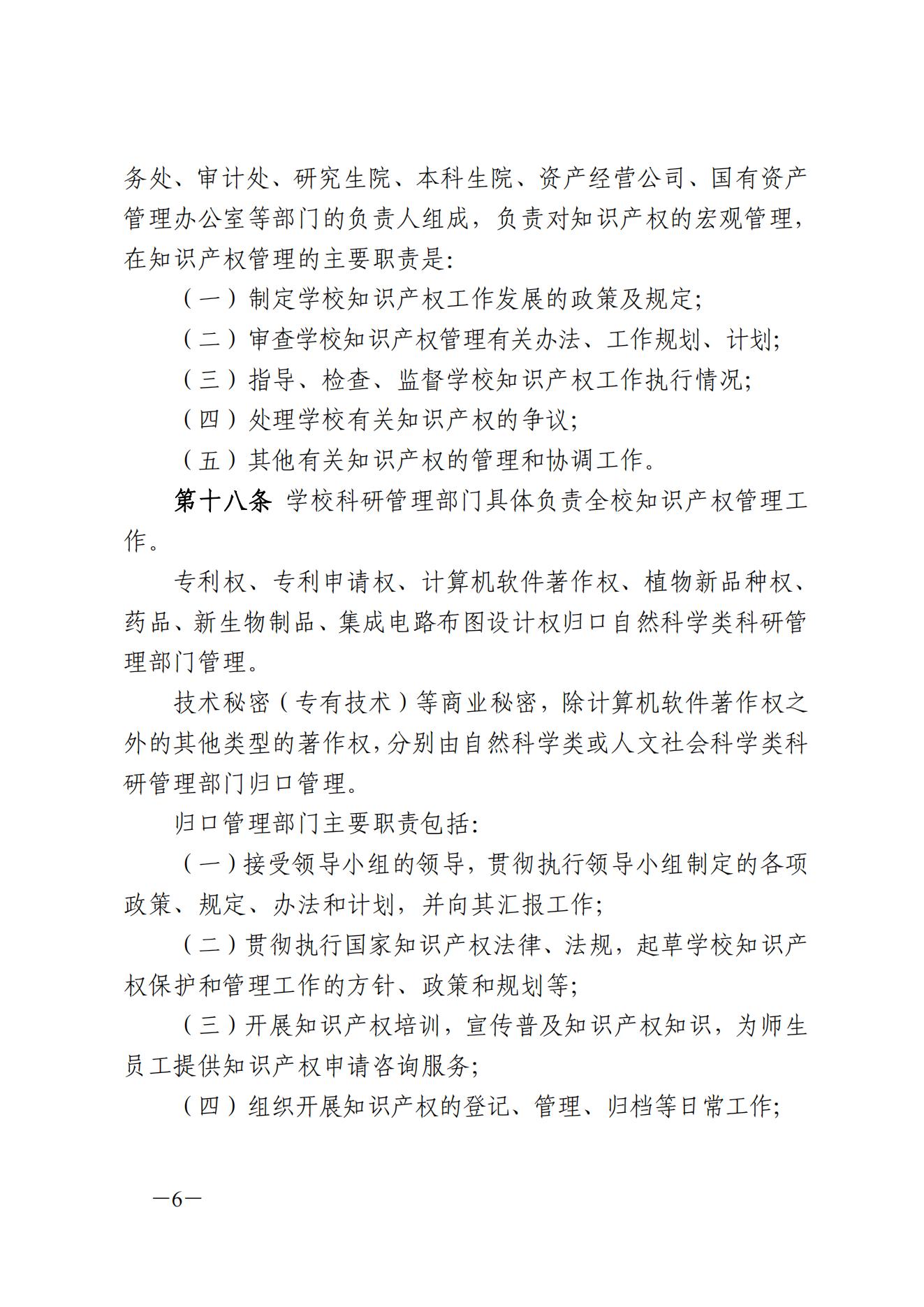
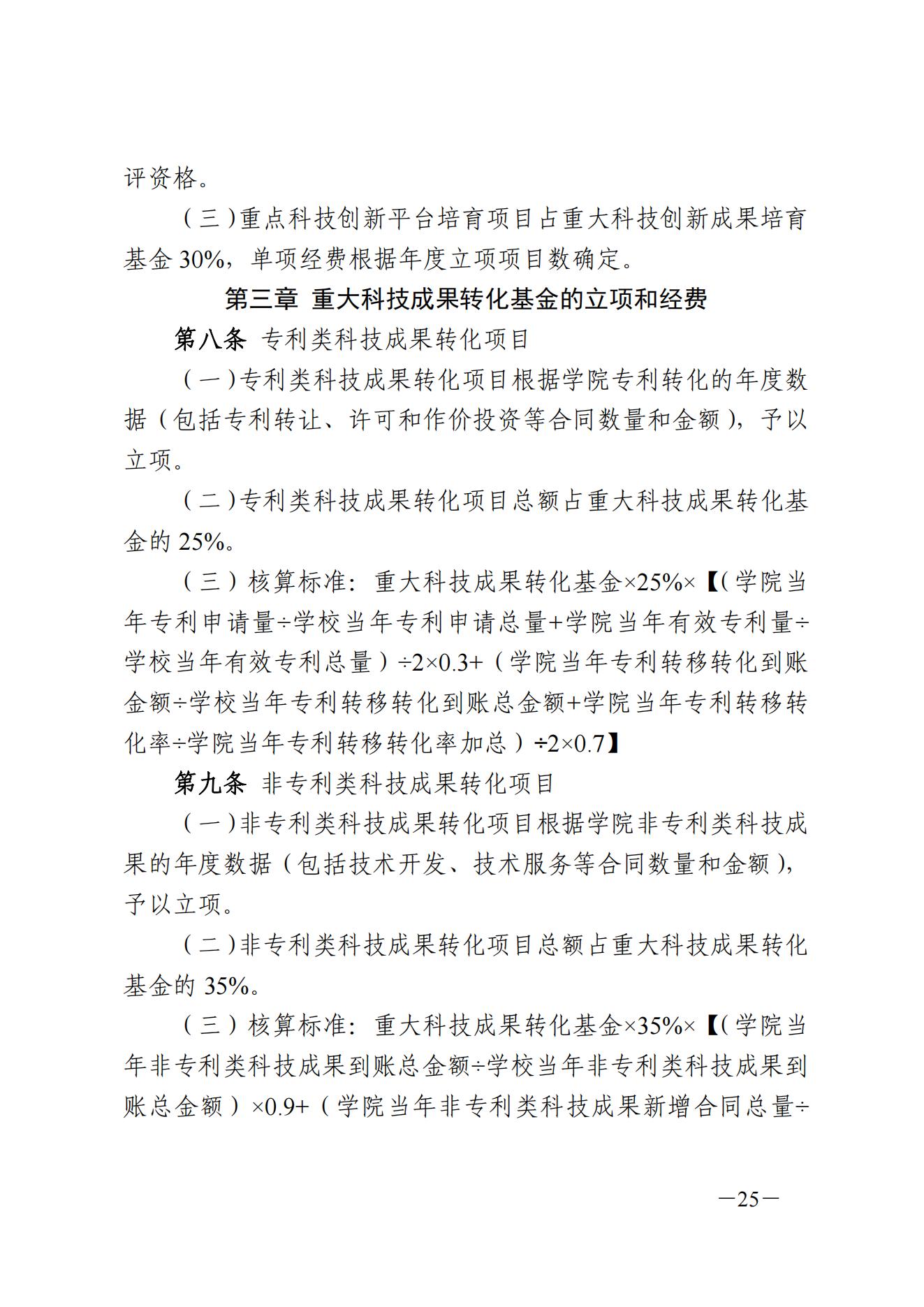
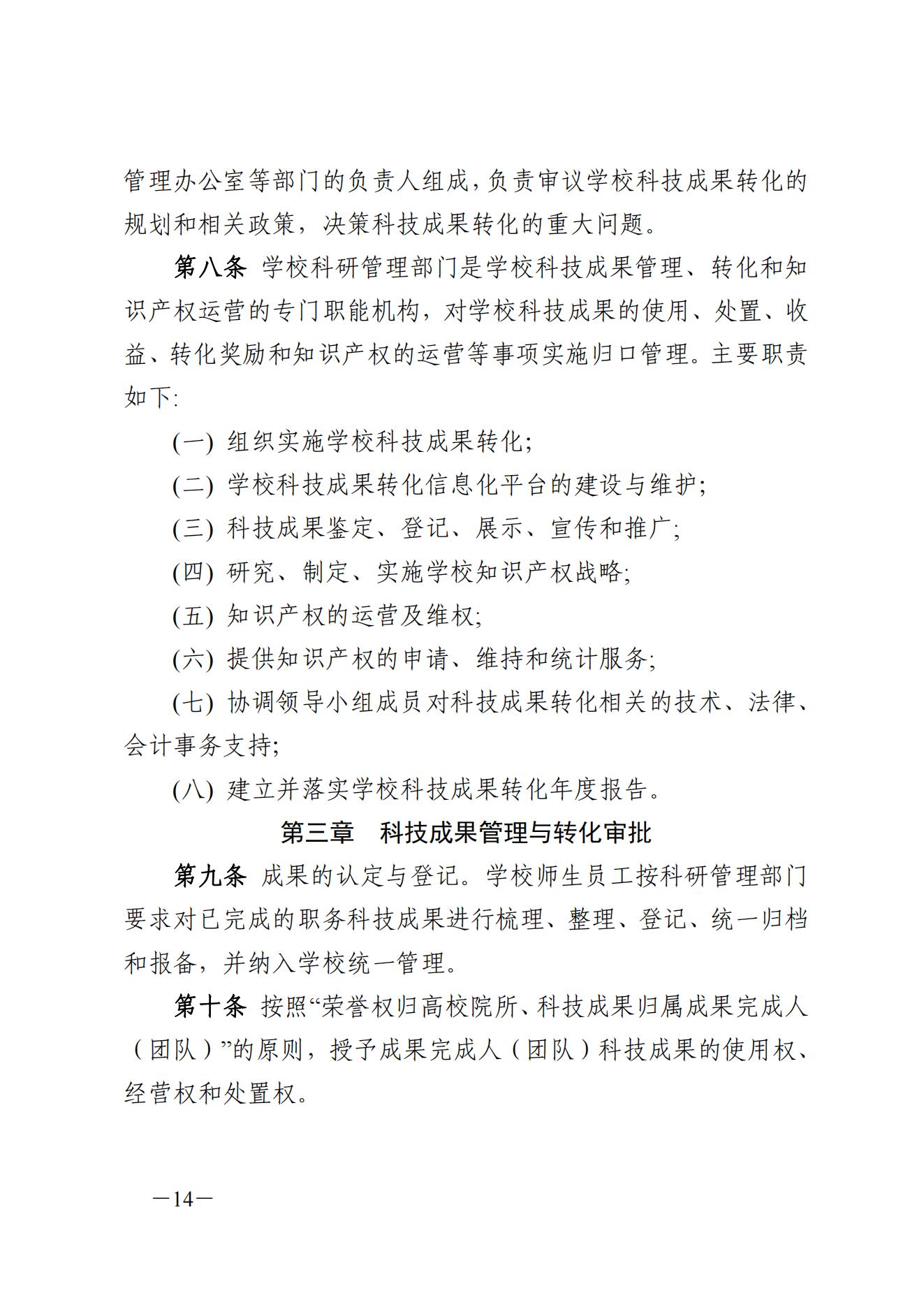
校科发字〔2023〕1号 关于印发《米兰电竞,米兰(中国)知识产权管理办法(试行)》《米兰电竞,米兰(中国)科技成果转化管理办法(试行)》《米兰电竞,米兰(中国)科技创新与成果转移转化引导基金实施细则(试行)》等三个科技成果转化制度的通知
来源:科学技术发展研究院 发布时间:2023-01-04
附件【
【校内文】校科发字〔2023〕1号 关于印发《米兰电竞,米兰(中国)知识产权管理办法(试行)》《米兰电竞,米兰(中国)科技成果转化管理办法(试行)》《米兰电竞,米兰(中国)科技创新与成果转移转化引导基金实施细则(试行)》等三个科技成果转化制度的通知.pdf
】已下载
次
版权所有©米兰电竞,米兰(中国) 2016 - 地址:湖北省武汉市武昌区友谊大道368号 邮政编码:430062
----相关链接----
----湖北省政府----
----湖北省教育厅----
----米兰电竞,米兰(中国)----
----其他网站链接----
----武汉大学----
----华中师范大学----
OD电竞新手村
|
威客电竞(vk·game)·电子竞技赛事官网
|
荣耀体育网页版
|
荣耀体育网页版
|
米兰体育
|
VKGAME靠谱吗?全面分析其官网、信誉、用户评价和优缺点
|
荣耀体育在线登录入口
|
Uwin电竞
|
荣耀体育官方网站
|